网站首页
关于我们
公司简介
企业文化
公司组织
办公场所
会议审查
资质证书
服务范围
安全评价资质证书
职业卫生资质证书
项目管理
合作方代表
安全评价项目公示
主要技术设备、设施
职业卫生项目公示
法律法规
行业动态
相关标准导则
人才招聘
联系我们
安全技术服务咨询、评价、企业安全托管一站式服务
联系电话
13891205818,0912-8105558
Menu
网站首页
关于我们
公司简介
企业文化
公司组织
办公场所
会议审查
资质证书
服务范围
安全评价资质证书
职业卫生资质证书
项目管理
合作方代表
安全评价项目公示
主要技术设备、设施
职业卫生项目公示
法律法规
行业动态
相关标准导则
人才招聘
联系我们
2025年
2017年
2018年
2019年
2020年
2021年
2022年
2023年
2024年
2025年
2026年
2025年
当前位置:
项目管理
>
安全评价项目公示
>
2025年
>
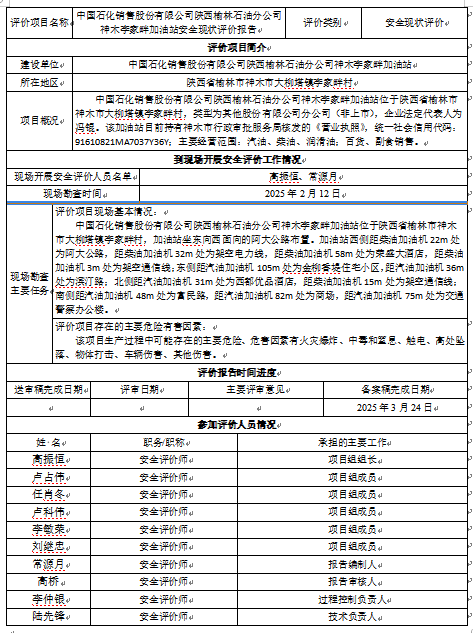
KLDAP[2025]-3.32中国石化销售股份有限公司陕西榆林石油分公司李家畔加油站安全现状评价
点击量:1
发布时间:2025-03-28 10:50:25
上一篇:
KLDAP[2025]-3.31中国石化销售股份有限公司陕西榆林石油分公司府谷百盛加油站安全现状评价
下一篇:
汉中锌业有限责任公司钙及钙基新材料项目安全预评价
首页
电话
短信